Project Delivery and Project Management Office (PMO) and Infrastructure Strategy Department Update

On 15 October, the final structure for the Project Delivery and Project Management Office (PMO) and Infrastructure Strategy Department within the City Futures directorate was officially launched.

The team is now focused on building the right capability to ensure its long-term success and positive impact on both our organisation and the community we serve.

About the Change

The restructure of the Project Delivery and PMO, and Infrastructure Strategy Department, marks the third and final stage of City Futures’ broader organisational transformation.

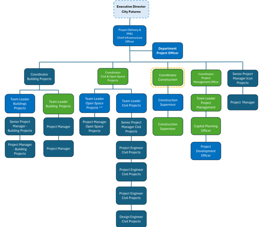
With Council’s capital delivery program now valued at approximately $119.9 million annually, the new structure is designed to support more consistent, scalable, and strategic project delivery.

As the Project Delivery and PMO, and Infrastructure Strategy Department, becomes embedded across Council, you can expect:

  • Stronger alignment with organisational priorities
  • Improved service delivery outcomes
  • Enhanced leadership capability and career opportunities
  • Strategic investment in asset planning
  • A lift in safety standards and contract management
  • Consolidation of maintenance functions and contracts
  • A better customer experience through faster, more effective service delivery

What’s changed:

  • Established a Project Management Office (PMO) to achieve consistent processes, reporting, systems, governance and delivery.
  • Formed a Construction Team to provide a daily on-site presence, drive safety and QA compliance.
  • Standardised contract model where each project has a Project Manager, Construction Superintendent, and Superintendents Representative.
  • Enhanced focus on delivering projects more efficiently, on time and within budget, enabling repeated success of the program.
  • Realigned Building Maintenance and Facilities and Security teams to the Fleet & Civil team in the City Works department. Both teams will relocate to Operations Centre on 1 December 2025.
  • Created 14 new opportunities across Infrastructure Strategy and Project Delivery and PMO
null

Key Updates

  • Recruitment is underway for two Infrastructure Strategy Coordinator roles, closing Thursday 6 November. You can view the roles here.
  • Samantha Ackland has been appointed as Acting Chief Infrastructure Officer, commencing Wednesday 5 November.
  • The ongoing Chief Infrastructure Officer role was advertised over the weekend and will remain open for four weeks. View the advertisement. The successful candidate is expected to start in February 2026. 

When will the new structure take effect?

  • The rollout will occur in three stages, with full implementation expected by February next year. The team is currently prioritising the recruitment of key roles as the first step in the transition. Further updates will be shared as the implementation progresses.

Stay Informed

To keep everyone informed on the Project Delivery and PMO, and Infrastructure Strategy Department, regular updates will be shared via The Source.

The team continues to welcome ideas, questions, or feedback about the implementation process by emailing cempstructurefeedback@cgd.vic.gov.au.

On